全国最早的服务外包行业之一
经党中央、国务院同意,国家发展改革委、商务部于2019年6月30日发布第25号令和第26号令,分别发布了《外商投资准入特别管理措施(负面清单)(2019年版)》和《自由贸易试验区外商投资准入特别管理措施(负面清单)(2019年版)》,自2019年7月30日起施行。《外商投资准入特别管理措施(负面清单)(2018年版)》和《自由贸易试验区外商投资准入特别管理措施(负面清单)(2018年版)》同时废止。
发布实施2019年版外资准入负面清单,是贯彻落实党中央、国务院部署,在新形势下进一步扩大对外开放的重要举措。本次修订负面清单深入实施新一轮高水平开放,在服务业、制造业、采矿业、农业推出了新的开放措施,在更多领域允许外资控股或独资经营,在自贸试验区继续进行开放试点,将构建更加开放、便利、公平的投资环境,推进更大范围的全球产业链合作。

通过本次修订进一步精简了负面清单,全国外资准入负面清单条目由48条措施减至40条,自贸试验区外资准入负面清单条目由45条减至37条。主要变化:
一是推进服务业扩大对外开放。
交通运输领域,取消国内船舶代理须由中方控股的限制。基础设施领域,取消50万人口以上城市燃气、热力管网须由中方控股的限制。文化领域,取消电影院、演出经纪机构须由中方控股的限制。增值电信领域,取消国内多方通信、存储转发、呼叫中心3项业务对外资的限制。
二是放宽农业、采矿业、制造业准入。
农业领域,取消禁止外商投资野生动植物资源开发的规定。采矿业领域,取消石油天然气勘探开发限于合资、合作的限制,取消禁止外商投资钼、锡、锑、萤石勘查开采的规定。制造业领域,取消禁止外商投资宣纸、墨锭生产的规定。
三是继续发挥自贸试验区开放“试验田”作用。
2018年版自贸试验区外资准入负面清单试点的演出经纪机构、石油天然气勘探开发等开放措施推向全国。本次修订,在全国开放措施的基础上,2019年版自贸试验区外资准入负面清单取消了水产品捕捞、出版物印刷等领域对外资的限制,继续进行扩大开放先行先试。
外资准入负面清单是我国实行准入前国民待遇加负面清单管理制度的基本依据。负面清单以外的外商投资,按照内外资一致原则管理,给予国民待遇。各地区、各部门不得在负面清单之外的领域单独针对外资设置准入限制。

附件一:《外商投资准入特别管理措施(负面清单)(2019年版)》

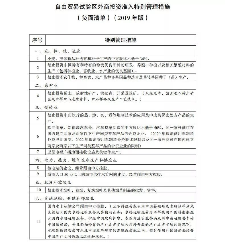
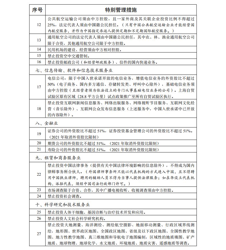
附件二:《自由贸易试验区外商投资准入特别管理措施(负面清单)(2019年版)》
丨来源:国家发改委

"楚才回家"官方微信

协会官方微信
Copyright 2018. 武汉市服务贸易(外包)协会 . All Rights Reserved. 鄂ICP备16019327号-2 技术支持:京伦科技